銷售經理:李經理
銷售電話:19157135090
銷售QQ:858406657
公司地址:山東省濰坊市高新區金馬路一號歐龍科技園
匠心于行,品質看得見
銷售經理:李經理
銷售電話:19157135090
銷售QQ:858406657
公司地址:山東省濰坊市高新區金馬路一號歐龍科技園












年輪圖像分析系統是一款專業的樹木年輪研究工具,用于對盤狀木材截面或柱狀生長錐樣本進行年輪分析。系統集成了圖像采集、分析處理和數據統計等功能,可為林業研究、生態學研究等領域提供準確的數據支持。
主要特點:
- 大型木材樣本可在不同部位多次分別成像
- 特殊的樹芯定位器用以放置柱狀樣本
- 人工設定自動測定年輪的方法分別適用于不同的樹木類型
- 人工輔助的圖像識別校正和遺漏像素添加功能
- 可進行植物標準生長分析(莖干平均半徑、周長、總體截面積等)
- 可測量樹木截面積、截面周長、樹齡等
廣泛應用于:
- 氣候變化研究:通過年輪寬度分析歷史氣候變化
- 森林生態監測:評估森林健康狀況與生長動態
- 古生態重建:結合年代學方法重建歷史生態環境
- 林業生產管理:優化林木生長預測與資源評估
- 木材科學研究:分析木材結構與材質特性
圖像采集與處理
- 多設備兼容:支持連接各種型號的專業掃描儀
- 批量處理:高效批量掃描與分析多個樣本
- 圖像增強:專業圖像編輯工具,優化年輪清晰度
- 顏色通道分析:可選擇不同顏色通道進行針對性分析
- 多格式支持:兼容TIFF、BMP、PNG、JPEG等多種圖像格式
年輪測量與分析
- 自定義測量路徑:沿任意角度直線方向精確測量年輪
- 路徑擴展:基于已有起點添加新測量路徑
- 智能識別:自動年輪檢測與標記功能
- 早晚材分析:精確區分并測量早材與晚材寬度
- 復雜樣本處理:支持多節段復雜形狀樣品的年輪測量
- 圖線角度調整:測量路徑可動態調整與跟隨年輪走向
- 微細年輪分析:可精確識別0.2mm以下極細年輪
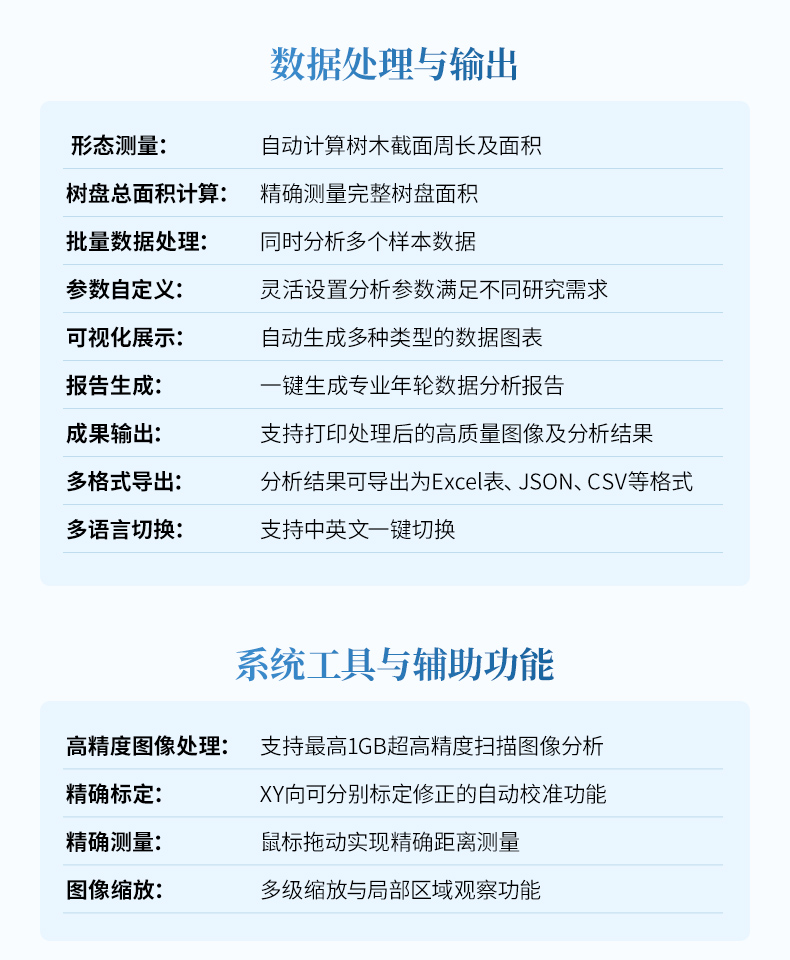
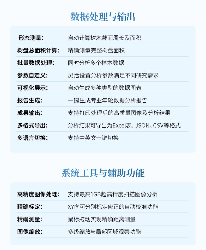
數據處理與輸出
- 形態測量:自動計算樹木截面周長及面積
- 樹盤總面積計算:精確測量完整樹盤面積
- 批量數據處理:同時分析多個樣本數據
- 參數自定義:靈活設置分析參數滿足不同研究需求
- 可視化展示:自動生成多種類型的數據圖表
- 報告生成:一鍵生成專業年輪數據分析報告
- 成果輸出:支持打印處理后的高質量圖像及分析結果
- 多格式導出:分析結果可導出為Excel表、JSON、CSV等格式
- 多語言切換:支持中英文一鍵切換
系統工具與輔助功能
- 高精度圖像處理:支持最高1GB超高精度掃描圖像分析
- 精確標定:XY向可分別標定修正的自動校準功能
- 精確測量:鼠標拖動實現精確距離測量
- 圖像縮放:多級縮放與局部區域觀察功能
圖像捕捉系統
- 標準年輪樣本掃描設備
- 生長錐定位器等
規格參數
幅面:A3
掃描面積:31×44cm
最大分辨率:1600×1600dpi(標配)
1800dpiX3600dpi(選配)
最小識別精度:0.016mm(標配)
0.011mm(選配)
精確測量功能
- 支持1GB超高精度掃描圖像
- 可分析0.2mm以下極細年輪
- XY雙向標定校正
- 鼠標精確測量
1. 高精度測量
0.011mm最小分辨率
支持超高精度圖像處理
2. 智能化處理
自動年輪識別
智能邊界判定
自動數據統計
3. 靈活性
多種測量方式
支持人工校正
數據可追溯
4. 實用性
批量處理能力
多格式數據導出
友好的操作界面
農獸藥殘留快速檢測儀:保障食品和水產品的安全
2023-11-08如何選擇牛奶冰點儀生產廠家:精準測量與智能化設計的關鍵考量
2025-01-23手持葉面積儀的原理與應用范圍分享
2024-04-23過濾器完整性檢測儀-有效測損,確保濾芯高效運行
2024-11-01什么是塵埃粒子計數器?塵埃粒子計數器應用說明
2024-05-07提升測量精度:液體密度計在質量控制中的作用
2024-07-26真假肉快速鑒別儀如何快速鑒別肉類真假?
2024-03-05如何選擇游泳池水質檢測儀?
2023-08-21什么是稻谷新鮮度測定儀?稻谷新鮮度測定儀原理介紹
2023-08-23糧食安全快速檢測儀,真菌毒素檢測一目了然
2023-12-14食品安全快速檢測儀為食品安全保駕護航
2023-02-24多參數水質檢測儀全面評估水質狀況
2024-02-27